成年哺乳动物心脏的再生能力普遍较弱,主要原因在于其心肌细胞在成年后几乎失去了增殖能力[1,2]。研究表明,心肌细胞在出生后逐渐成熟并退出细胞周期,这一过程受到环境氧浓度升高、活性氧(ROS)积累以及DNA损伤增加等因素的调控,从而导致心脏的再生潜能在发育过程中逐步丧失[1]。相比之下,低等脊椎动物如斑马鱼在其一生中均保持较强的心脏再生能力[3],而新生小鼠在出生后一周内仍可通过心肌细胞增殖实现心脏再生[2],这些现象提示,成年哺乳动物心肌细胞在特定刺激下仍有潜在的再生能力。
分子生物学的发展以及人类基因组测序的完成,使制药行业逐步转向以特定分子靶点为核心的高通量药物筛选策略。近年来,自动化技术、图像分析与人工智能的快速进步又推动了基于表型的高内涵药物筛选(High-content screening, HCS)在药物研发中的广泛应用[4]。高内涵筛选结合了机器人技术与计算机视觉算法,实现了生物学与药理学实验的全自动化,可在短时间内评估大量化合物的生物活性,从而快速识别潜在候选药物。该方法在多种生物医学研究中均展现出巨大潜力,其可视化、多参数特性为心脏领域的基础研究与药物研发提供了重要技术支撑。

2026年1月7日,同济大学生命科学与技术学院魏珂课题组在Acta Pharmacologica Sinica杂志在线发表了题为“Inhibiting L-type calcium channel promotes cardiomyocyte proliferation through activating canonical Wnt signaling pathway” 的研究论文。该研究揭示,L型钙离子通道抑制剂 Nimodipine(NM)可通过Wnt通路辅助受体LRP5激活经典Wnt信号通路,从而促进心肌细胞增殖。进一步的体内实验显示,NM 能改善成年小鼠心肌梗死后的心脏功能,增强心肌细胞增殖并减少纤维化形成。

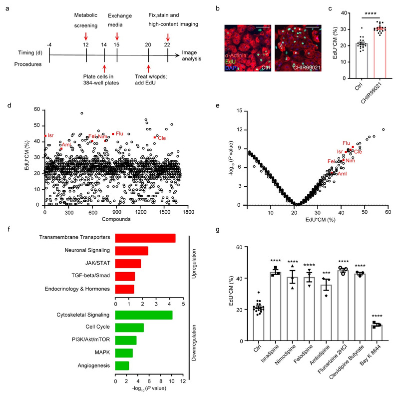
首先,研究人员开展了基于EdU整合的高内涵筛选实验以评估心肌细胞增殖活性。差异显著的小分子化合物经信号通路富集分析后发现6种促进hPSC-CMs增殖及1种抑制增殖的小分子均与跨膜转运蛋白(Transmembrane Transporters)相关。作为一种已获FDA批准用于治疗脑血管痉挛的药物[5],Nimodipine 被选作后续深入研究对象(图1)。

图1. 基于EdU整合标记心肌细胞增殖的高内涵筛选
为了探究NM促进心肌细胞增殖的分子机制,研究者比较了NM处理后的hPSC-CMs与NRVCs的RNA测序结果。结果表明,NM可激活而Bay可抑制心肌细胞中的典型Wnt信号,且NM通过β-catenin入核促进心肌细胞增殖的过程依赖于经典Wnt通路的激活。
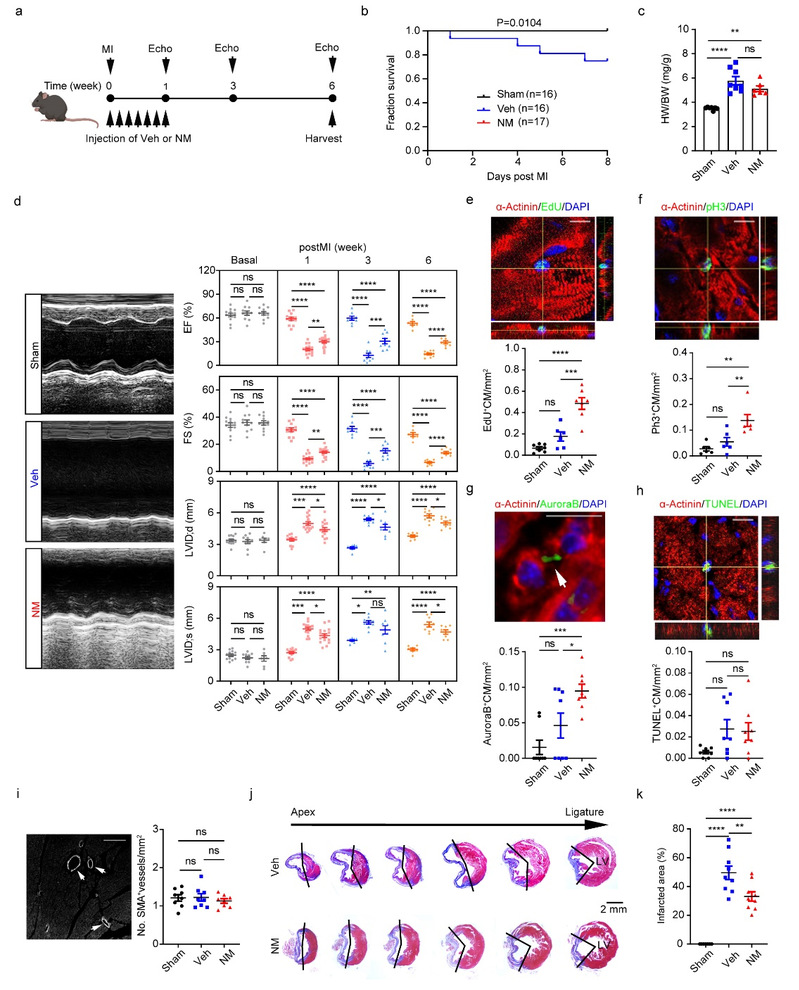
体内实验结果显示,NM处理显著提高了心肌梗死小鼠的生存率,心脏梗死面积明显缩小,纤维化程度减轻,心肌收缩功能得到显著改善(图2)。

图2. L型钙离子通道抑制剂改善成年小鼠心梗后心脏功能
综上,该研究揭示了L型钙离子通道抑制剂 Nimodipine 可通过Wnt协同受体 LRP5 激活经典Wnt信号通路,从而促进hPSC-CMs与NRVCs的增殖。该发现不仅拓展了L型钙离子通道在心脏发育与再生中的生物学功能,也为促进成年心肌细胞再生及心肌梗死治疗提供了新的药物干预策略。
该研究由同济大学生命科学与技术学院魏珂教授指导完成。同济大学生命科学与技术学院冯梦颖博士、唐岩松博士为本文共同第一作者。该研究得到了科技部重点研究计划、国家自然科学基金等多项基金的支持。
原文链接:https://www.nature.com/articles/s41401-025-01704-6
【参考文献】
1.Foglia MJ, Poss KD. Building and re-building the heart by cardiomyocyte proliferation. Development 2016; 143:729-740.
2.Porrello ER, Mahmoud AI, Simpson E, Hill JA, Richardson JA, Olson EN, et al. Transient regenerative potential of the neonatal mouse heart. Science 2011; 331:1078-1080.
3.Poss KD, Wilson LG, Keating MT. Heart regeneration in zebrafish. Science (New York, NY) 2002; 298:2188-2190.
4.Boutros M, Heigwer F, Laufer C. Microscopy-based high-content screening. Cell 2015; 163:1314-1325.
5.Janjua N, Mayer SA. Cerebral vasospasm after subarachnoid hemorrhage. Curr Opin Crit Care 2003; 9:113-119.
6.Veeman MT, Slusarski DC, Kaykas A, Louie SH, Moon RT. Zebrafish prickle, a modulator of noncanonical wnt/fz signaling, regulates gastrulation movements. Curr Biol 2003; 13:680-685.
7.Daskalopoulos EP, Blankesteijn WM. Effect of interventions in wnt signaling on healing of cardiac injury: A systematic review. Cells 2021; 10.
8.Wang S, Ye L, Li M, Liu J, Jiang C, Hong H, et al. Gsk-3β inhibitor chir-99021 promotes proliferation through upregulating β-catenin in neonatal atrial human cardiomyocytes. J Cardiovasc Pharmacol 2016; 68:425-432.
9.Liang D, Wu Y, Zhou L, Chen Y, Liu H, Xie D, et al. Lrp5 controls cardiac qt interval by modulating the metabolic homeostasis of l-type calcium channel. Int J Cardiol 2019; 275:120-128.
Copyright© 2011-2015 生命科学与技术学院, All rights reserved
地址:上海市四平路1239号 电话:021-65981041 传真:65981041
